DT-IG4010 接地电阻•土壤电阻率测试仪

接地电阻·土壤电阻率测试仪又名四线接地测试仪、精密接地电阻测试仪等是检验测量接地电阻常用仪表的常用仪表,采用了超大LCD灰白屏背光显示和微处理机技术,满足二、三、四线测试电阻和土壤电阻率要求。适用于电信、电力、气象、机房、油田、电力配电线路、铁塔输电线路、加油站、工厂接地网、避雷针等。仪表测试精准、快速、简捷、稳定可靠等特点。

产品特点

采用了超大LCD灰白屏背光显示和微处理机技术,满足二、三、四线测试电阻和土壤电阻率要求。

由微处理器控制,可自动检测各接口连接状况及地网的干扰电压、干扰频率。

具备测试辅助接地极电阻值功能。

可同时存储500组数据。

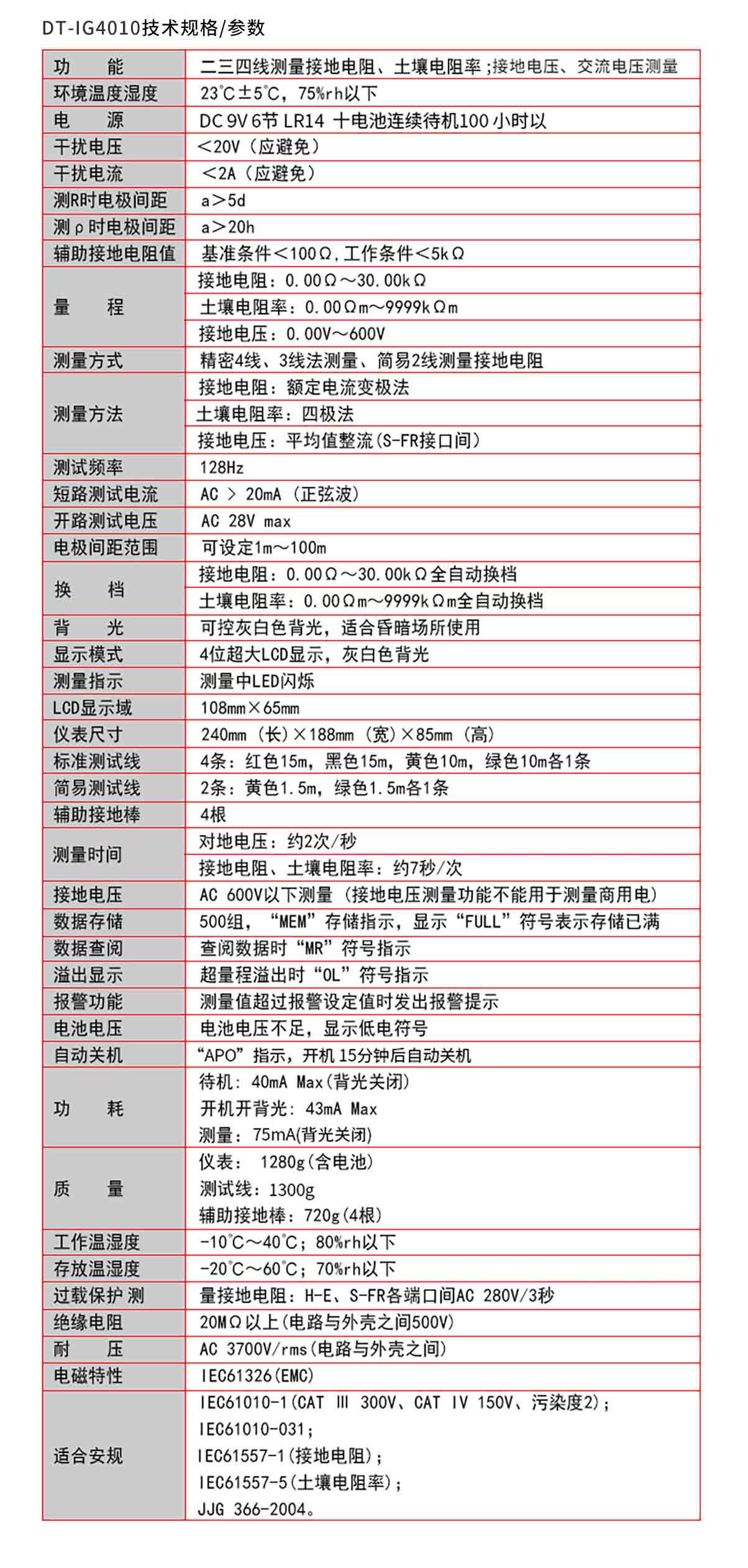
电阻测量范围:0.01Ω~30.00kΩ;接地电压范围:0.01~600V。

产品参数

0332280e891d9225961b44523651355a_171418839827148369

有需求,请联系我们

0755-26611297/26611210
王小姐13923750176/18025360015
姜先生13902907459

350518926@qq.com

深圳市南山区南山街道办前海路泛海城市广场2栋1007

立即订购

在线留言

相关产品

更多产品